首页 > 科学研究 > 结构速递 > 结构速递 | 一周“结构”要览 VOL.176(07.28~08.03) 返回列表

结构速递 | 一周“结构”要览 VOL.176(07.28~08.03)

2025/09/01


2025.07.28~2025.08.03

CNS刊登文章


01

Nature


2025/07/29

图片
图片

“The Virtual Lab of AI agents designs new SARS-CoV-2 nanobodies”

虚拟实验室:AI 助力跨学科科学研究





图片

科学研究常受益于跨学科团队的协作,然而,许多科学家难以轻易接触到来自不同领域的专家。尽管大型语言模型(LLMs)在辅助各领域研究人员方面已展现出强大能力,但其应用主要局限于回答具体的科学问题,而非进行开放式的研究。


为了拓展 LLM 在科学领域的应用,来自美国斯坦福大学的James Zou和扎克伯格生物中心的John E. Pak团队合作引入了虚拟实验室(Virtual Lab)——一种 AI 与人类协作的研究模式,旨在执行复杂的跨学科科学研究。虚拟实验室由一个充当首席研究员(PI)的 LLM 智能体主导,并引导一支由 LLM 科学家智能体组成的团队,通过一系列研究会议进行合作,同时由人类研究人员提供高层次的反馈。研究者已将虚拟实验室应用于设计针对 SARS-CoV-2 新变种的纳米抗体结合剂。虚拟实验室创建了一个新颖的计算纳米抗体设计流程,该流程整合了 ESM、AlphaFold-Multimer 和 Rosetta,并设计出 92 种新型纳米抗体。实验验证结果表明,这些功能性纳米抗体具有良好的结合特性,可有效结合多种 SARS-CoV-2 变种。值得注意的是,其中两种新型纳米抗体对近期流行的 JN.1 或 KP.3 变种表现出更强的结合力,同时对原始病毒刺突蛋白也保持着强大的结合能力,这提示它们是值得进一步研究的激动人心的新候选。这充分证明了虚拟实验室能够快速实现 impactful 的真实世界科学发现。 

2025/07/30

图片
图片

2.SuFEx-based antitubercular compound irreversibly inhibits Pks13”

基于SuFEx的抗结核化合物不可逆地抑制Pks13





图片

结核分枝杆菌 (Mtb) 仍然是世界上最致命的细菌病原体。目前迫切需要开发缩短治疗时间的新药,以对抗广泛传播的多重耐药和广泛耐药的 Mtb。


来自美国卡尔-斯卡格斯创新药物研究所的Case W. McNamara和德克萨斯大学的James C. Sacchettini团队合作在此介绍一种临床前共价化合物 CMX410,它含有一个芳基氟磺酸酯 (SuFEx) 弹头,并独特地靶向 Pks13 的酰基转移酶结构域,Pks13 是细胞壁生物合成中的一种必需酶。CMX410 对药物敏感和耐药的 Mtb 菌株具有同等效力,并在多种小鼠感染模型中有效。CMX410 的抑制作用通过一种以前未描述的机制实现不可逆性:CMX410 与 Pks13 酰基转移酶结构域的催化丝氨酸反应,通过形成 β-内酰胺 迅速且不可逆地使活性位点失活。CMX410 对其靶点具有高度选择性,因此表现出优异的药理学和安全性,包括在为期 14 天、剂量高达 1,000 mg kg-1 每天的大鼠毒性研究中未观察到不良反应。其独特的作用模式、对所有测试的临床分离株的高效力、口服生物利用度、在药物联合测试中的良好表现以及卓越的药理学和安全性特征,使 CMX410 成为一种有前景的“首创”候选药物,有望取代结核病治疗方案中过时的细胞壁生物合成抑制剂,如异烟肼和乙胺丁醇。

2025/07/30

图片
图片

3.“Diffusing protein binders to intrinsically disordered proteins” 

RFdiffusion:一种靶向内源性无序蛋白(IDPs)和区域(IDRs)的通用方法





图片

与内源性无序蛋白(IDPs)和内源性无序区域(IDRs)具有高亲和力和特异性结合的蛋白质,在治疗和诊断应用中可能非常有用。然而,目前尚未开发出一种通用的靶向 IDPs 或 IDRs 的方法。


来自华盛顿大学David Baker和吴可嘉团队合作在此展示,RFdiffusion 仅从输入的目标序列开始,并自由采样目标蛋白和结合蛋白的构象,就能在广泛的构象范围内生成针对 IDPs 和 IDRs 的结合剂。研究者利用这种方法生成了针对多种构象的 IDPs (如胰淀素、C肽、VP48 和 BRCA1_ARATH) 的结合剂,其解离常数(Kd)范围为 3 至 100 nM。对于 IDRs (如 G3BP1、通用细胞因子受体 γ 链 (IL-2RG) 和朊病毒蛋白),研究者通过扩散方法生成了与靶标 β-折叠构象结合的结合剂,获得了 10 至 100 nM 的 Kd 值。荧光成像实验表明,这些结合剂在细胞内与其各自的靶标结合。其中,G3BP1 结合剂在细胞中破坏了应激颗粒的形成;胰淀素结合剂则抑制了淀粉样纤维的形成并解离了现有纤维,使得单体和纤维状胰淀素都能被靶向溶酶体,并提高了基于质谱的胰淀素检测灵敏度。本方法有望用于创建针对广泛内源性构象偏好的柔性 IDPs 或 IDRs 的结合剂。  

2025/07/30

图片
图片

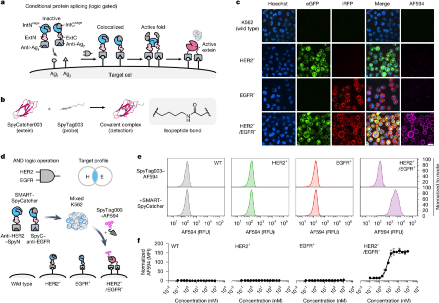
4.“Programmable protein ligation on cell surfaces”

基于近距离门控蛋白反式剪接的细胞表面可编程分子系统





图片

细胞的表面特征因细胞类型而异,并且在疾病状态下经常发生改变。利用这些差异是许多治疗策略的关键,也是开发诊断和基础科学工具的基础。目前最先进的策略通常靶向单一表面抗原,但单个受体很少能完全定义特定的细胞类型。因此,开发能够整合多个细胞表面特征并将靶向输入转化为用户定义输出的可编程分子系统,是当前非常需要的。


来自普林斯顿大学Tom W. Muir团队在此描述了一种由近距离门控蛋白反式剪接驱动的自主决策装置,该装置允许从两个原本非活性的多肽片段在局部生成一个活性蛋白。研究者展示了这种蛋白执行器平台可以在指定的细胞表面进行收敛性蛋白连接,从而高度选择性地生成活性蛋白。这些活性蛋白既可以物理结合在其被制造的细胞表面,也可以释放到周围环境中。由于其固有的模块化和可调节性,研究者证明了该技术兼容不同类型的输入、靶向模式和功能输出,从而能够对细胞系统进行局部探测或操纵。

02

 Science 

2025/07/31

图片
图片

1.“Cryo-EM structure of endogenous Plasmodium falciparum Pfs230 and Pfs48/45 fertilization complex”

研究提出内源性恶性疟原虫Pfs230和Pfs48/45受精复合物的冷冻电镜结构





图片

疟疾寄生虫的受精发生于雌性按蚊的中肠。阻断蚊子体内的受精可以预防疟疾传播。恶性疟原虫的 Pfs230 和 Pfs48/45 对疟疾寄生虫的雄性生育能力和传播至关重要。它们形成了一个核心受精复合物,但它们如何相互作用尚不清楚。


来自澳大利亚沃尔特和伊丽莎·霍尔医学研究所的Wai-Hong Tham通过冷冻电镜技术确定了内源性 Pfs230-Pfs48/45 复合物的结构,结果显示 Pfs48/45 与 Pfs230 的第 13 和 14 结构域相互作用。移除了这些结构域的转基因寄生虫系在 Pfs230 配子定位方面存在缺陷,并显示出卵囊形成减少。针对第 13 和 14 结构域的纳米抗体能够抑制 Pfs230-Pfs48/45 复合物的形成,降低传播,并且结构分析揭示了它们的表位。这些 Pfs230 结构域是自然获得性免疫的靶点,并且来自 mRNA-脂质纳米颗粒免疫接种的免疫血清能够阻断寄生虫传播。

03

 Cell 

2025/07/28

图片
图片

1.“Kiwa is a membrane-embedded defense supercomplex activated at phage attachment sites”    

Kiwa是一种在噬菌体附着位点激活的膜内防御超复合体





图片

细菌和古菌拥有多种多样的抗病毒防御系统,其中许多的机制尚未被阐明。


来自英国南安普顿大学Franklin L. Nobrega团队和来自美国纪念斯隆凯特琳癌症中心的Dinshaw J. Patel团队合作对 Kiwa 进行了深入的机制解析。Kiwa 是一种广泛存在的双组分系统,由跨膜传感器 KwaA 和 DNA 结合效应器 KwaB 组成。冷冻电镜(cryo-EM)分析显示,KwaA 和 KwaB 组装成一个大型的、与膜相关的超复合物。噬菌体结合后,KwaA 在细胞膜上感知感染,随后 KwaB 结合到已注入的噬菌体 DNA 上,从而抑制噬菌体的复制和后期转录,且不诱导宿主细胞死亡。尽管 KwaB 可以独立结合 DNA,但其抗病毒活性需要与 KwaA 关联,这表明其活性受到空间或构象的调控。研究者发现,噬菌体编码的 DNA 模拟蛋白 Gam 可以直接结合并抑制 KwaB。然而,当 Kiwa 与靶向 Gam 的 RecBCD 系统共表达时,Kiwa 的保护作用得以恢复。本研究结果支持这样一个模型:Kiwa 系统协调了膜相关噬菌体感染的检测与其效应器后续的 DNA 结合,从而形成了一种空间协调的抗病毒机制。

2025/08/01

图片
图片

2.“Design of soluble Notch agonists that drive T cell development and boost immunity” 

设计驱动 T 细胞发育和增强免疫力的可溶性 Notch 激动剂





图片

受体激动剂的理性设计是控制细胞信号传导从而开发疾病疗法的一种新兴策略。为调节胚胎和成人发育中细胞命运的 Notch 受体创建可溶性细胞因子样激动剂极具挑战性,因为受体激活需要通常由细胞相关跨膜配体介导的机械力。


哈佛大学医学院George Daley 团队利用Rosetta计算设计的具有精确价态和几何形状的蛋白质复合物来生成可溶性细胞因子样Notch 激动剂。这些分子促进细胞间桥接,在细胞突触处聚集 Notch 受体,并激活受体信号传导。研究者表明,这些激动剂能驱动脐带血祖细胞和人诱导多能干细胞(iPSCs)的 T 细胞分化,并在液体悬浮生物反应器中生产 T 细胞。当静脉注射给小鼠时,它们能刺激细胞因子产生、抗原特异性 CD4+ T 细胞的扩增和抗体类别转换。这些从头设计的配体可广泛应用于优化体外细胞分化和推进免疫疗法开发。

2025.07.28~2025.08.03

子刊刊登文章




01

Cell Research

7.31

1.“Mechanisms of KCNQ1 gating modulation by KCNE1/3 for cell-specific function”

KCNQ1 门控受 KCNE1/3 调控以实现细胞特异性功能的机制




02

Molecular Cell

本周无




03

 Nature Structural & Molecular Biology

7.28

1.“eIF1 and eIF5 dynamically control translation start site fidelity”

eIF1 和 eIF5 动态控制翻译起始位点的保真度

7.29

2.“Regulation of kinesin-2 motility by its β-hairpin motif”

驱动蛋白-2 运动性受其 β-发夹基序调控的机制

8.01

3.“The molecular basis of lamin-specific chromatin interactions”

核纤层蛋白特异性染色质相互作用的分子基础




04

Nature Communications

7.28

1.“Combatting virulent gut bacteria by inhibiting the biosynthesis of a two-component lanthipeptide toxin”

通过抑制双组分羊毛肽毒素的生物合成来对抗剧毒肠道细菌

7.29

2.“The structure of the Tad pilus alignment complex reveals a periplasmic conduit for pilus extension”

Tad 菌毛对齐复合物的结构揭示了菌毛延伸的周质导管

7.30

3.“Mapping of endosomal proximity proteomes reveals Retromer as a hub for RAB GTPase regulation”

内体邻近蛋白质组图谱揭示 Retromer 作为 RAB GTPase 调控中心

7.30

4.“USP1/UAF1 targets polyubiquitinated PCNA with an exo-cleavage mechanism that can temporarily enrich for monoubiquitinated PCNA”

USP1/UAF1 通过外切裂解机制靶向多聚泛素化 PCNA,可暂时富集单泛素化 PCNA

7.30

5.“Structure and mechanism of the RalGAP tumor suppressor complex”

RalGAP 肿瘤抑制复合物的结构和机制

7.31

6.“Insights into a water-mediated catalytic triad architecture in CE20 carbohydrate esterases”

CE20 碳水化合物酯酶中水介导的催化三联体结构的见解

7.31

7.“Cryo-EM reveals an extrahelical allosteric binding site at the M5 mAChR”

冷冻电镜揭示 M5 mAChR 上的一个额外螺旋别构结合位点

7.31

8.“Dynamic and structural insights into allosteric regulation on MKP5 a dual-specificity phosphatase”

MKP5 双特异性磷酸酶别构调控的动态和结构见解

8.01

9.“Structural convergence and water-mediated substrate mimicry enable broad neuraminidase inhibition by human antibodies”

结构趋同和水介导的底物模拟通过人抗体实现广谱神经氨酸酶抑制

8.01

10.“Structural basis of broad protection against influenza virus by human antibodies targeting the neuraminidase active site via a recurring motif in CDR H3”

靶向神经氨酸酶活性位点的人类抗体通过 CDR H3 中重复出现的基序实现对流感病毒广谱保护的结构基础

8.01

11.“Cryo-EM captures early intermediate steps in dynein activation by LIS1”

冷冻电镜捕获 LIS1 激活动力蛋白的早期中间步骤

8.01

12.“Cryo-EM structures of ρ1 GABAA receptors with antagonist and agonist drugs”

结合拮抗剂和激动剂药物的 ρ1 GABAA 受体的冷冻电镜结构

8.01

13. “Structure of CFTR bound to (R)-BPO-27 unveils a pore-blockage mechanism”

CFTR 与 (R)-BPO-27 结合的结构揭示了孔道阻塞机制

8.02

14.“Amyloid fibril structures link CHCHD10 and CHCHD2 to neurodegeneration”

淀粉样原纤维结构将 CHCHD10 和 CHCHD2 与神经退行性疾病联系起来

8.02

15.“Modeling protein conformational ensembles by guiding AlphaFold2 with Double Electron Electron Resonance (DEER) distance distributions”

通过双电子电子共振 (DEER) 距离分布引导 AlphaFold2 建模蛋白质构象集合

8.03

16.“Voltage sensor conformations induced by LQTS-associated mutations in hERG potassium channels”

长 QT 综合征相关突变在 hERG 钾离子通道中诱导的电压传感器构象




05

Science Advances

8.01

1.“GTP hydrolysis triggers membrane remodeling by AMPH-1”

GTP 水解触发 AMPH-1 的膜重塑

8.01

2.“Structural determinants of G protein subtype selectivity at the serotonin receptor 5-HT1A”

血清素受体 5-HT1A 上 G 蛋白亚型选择性的结构决定因素

8.01

3.“A pan-respiratory virus attachment inhibitor with high potency in human airway models and in vivo”

一种对人类气道模型和体内具有高效力的泛呼吸道病毒附着抑制剂