首页 > 科学研究 > Journal Club > Science三篇齐发!AI蛋白质设计实现免疫识别,或将重塑免疫疗法? 返回列表

Science三篇齐发!AI蛋白质设计实现免疫识别,或将重塑免疫疗法?

2025/08/18

2025年7月24日,Science 杂志罕见地同期刊登了三篇聚焦于“人工智能设计蛋白精准识别肽-MHC复合物(pMHC)”的研究论文。

图片

图片
图片


如果说过去几年我们见证了AI在结构预测领域的奇迹(AlphaFold2),那么这三篇文章标志着另一个时代的开始:


人工智能驱动的蛋白质识别机制重构——从设计、预测,到结构验证与功能落地,全面挑战TCR与抗体的天然逻辑。


Liu 等、Johansen 等与 Householder 等分别从不同角度出发,围绕 pMHC 靶点构建出具有高度结构精度与功能特异性的人工蛋白,试图回答这样的问题:

• 我们能否设计出像TCR那样,只识别一个特定肽的结合模块?

• AI设计出来的蛋白,真的能杀瘤、能避开脱靶风险吗?

• 识别机制,是否也能像结构一样被AI“学会”?


这不是三篇独立的技术演示,而是一场有组织的、环环相扣的科学推进:从骨架生成、结合预测,到晶体结构解析、CAR-T功能激活、脱靶扫描,构成了目前该领域最完整的一次“设计—结构—功能—安全”闭环展示。


接下来,我将带你深入拆解这三篇文章——不仅讲它们做了什么,更讲为什么它们重要、有什么不同、又预示了什么未来


1

 Liu 等:《Design of high-specificity binders for peptide–MHC-I complexes》


图片


原文链接 

https://www.science.org/doi/10.1126/science.adv0185

1.1

研究背景与研究目的

MHC-I分子(主要组织相容性复合物-I类)在免疫系统中起着关键作用,它们将细胞内蛋白降解后的肽片段呈递到细胞表面,供CD8⁺ T细胞通过TCR(T细胞受体)识别。这一机制使得免疫系统能够识别病毒感染或癌变细胞。


传统TCR识别存在脱靶风险、亲和力不高的问题,这里研究者提出使用深度学习蛋白质设计方法,直接设计只识别“肽”的新型binder,而尽量避开与MHC的接触,提高特异性。


在精准免疫治疗领域,如何构建对特定肽–MHC-I(pMHC-I)复合物具有高特异性识别能力的蛋白识别模块,是一个长期未能系统解决的问题。Liu 等人本项研究的核心目标,是开发一种可泛化的AI设计框架,使得针对特定pMHC-I复合物的结合蛋白能在原子精度下构建出来,并在细胞系统中诱导高度特异的功能响应。


1.2

设计任务的基本形式与模型构建流程

论文以图1开篇,明确了设计任务的结构基础。pMHC-I复合物的表面可识别区域中,只有肽链中央上突出的几个残基具有目标特异性,MHC本身高度保守,因此要实现高特异识别,必须设计蛋白界面尽量规避与MHC的广泛接触,而是集中识别肽的“外露面”。


图片


图1B 展示的设计流程基于 RFdiffusion 所生成的骨架结构,目标是构建一个“悬停于MHC之上”的蛋白骨架,其与肽段形成密集接触而避免与MHC接触。接下来,作者使用 ProteinMPNN 进行序列优化,并用 AlphaFold2 和其改进版模型进行多轮筛选与特异性判定。此过程通过构建 on/off-target 肽结构复合物,对比每种设计在不同背景肽下的结构预测稳定性,作为选择标准。


此外,图1C 提出 partial diffusion 的思路(之前的笔记中也有相关教程),表明在已有binder骨架的基础上,可以通过部分扩散方法在保留整体骨架拓扑的同时对接界面进行调整,从而快速适应新的pMHC-I靶点。这一策略为后文的广泛适配提供基础。

图片


1.3

结构设计多样性与功能选择性验证

图2整合了结构设计的效果展示与功能验证结果,是整篇文章的实验主轴。


图2A 显示了来自不同pMHC-I靶点(如HIV、WT1、MART-1等)的一组设计,采用多种骨架拓扑,通过AlphaFold3和Chai-1模型进行结构重建,所有binder都呈现出较理想的悬停构象。Zoom-in视图显示,设计界面能与肽段中部形成疏水、氢键等多种作用力。


图片



图2B 展示这些设计在酵母展示系统与Jurkat-CAR系统中对目标肽的识别能力。荧光双染色的FACS图中,位于右下象限的设计表现出对on-target复合物的结合能力,且不与1-4种off-target肽结合,说明其在结构上确实具有高特异性。


图2D 展示一例binder(mart1-3)与其目标pMHC复合物的X-射线晶体结构(2.2 Å),其中binder与肽段之间的界面Cα RMSD 和全原子RMSD 均为 0.4 Å,验证了设计模型的高保真性。


1.4

特异性识别机制的功能解剖

图3集中分析了一个代表性设计——mage-513——在功能和结构层面的特异性来源。


图3A-B 显示,mage-513 嵌入CAR结构后在Jurkat细胞中仅对MAGE-A3肽激活,不响应Titin肽或背景多肽。图3B的结构模型指出关键结合残基集中在肽链5–8号位(如F5, H7, L8),binder中则是疏水侧链和极性残基形成互补界面。


图片


图3C-D 的突变功能实验(Alanine scanning)进一步证明:无论是目标肽的关键残基,还是binder本身的界面位点,一旦发生突变即严重影响激活功能,说明该结合系统具有良好的构象选择性。

图片


图3E-F 则将该binder用于探测一组基因组筛选得到的类似肽,并发现只有极少数共享关键外向侧链的肽能被识别激活。此结果从系统层面验证了设计模型的特异性。


图片

1.5

方法的通用性与多靶点适配能力

图4用于展示该AI设计方法的适配能力。作者将已有binder骨架通过partial diffusion策略快速迁移至多个pMHC-I靶点(如gp100、MART-1、WT1、HIV等),并分别构建CAR结构,在Jurkat细胞中验证其对目标肽的特异性激活能力。

图片


这些结果表明,设计平台本身具备模块化迁移能力,并不依赖于单一靶点或特定肽序列,为未来构建广谱靶向库提供理论与技术基础。


1.6

小结

Liu 等的工作系统展示了如何通过AI驱动蛋白设计,在多种pMHC-I背景下构建高度特异性、结构稳定、功能明确的小分子结合体。这些binder不仅在结构预测中高度精确,在功能实验中也表现出良好的特异性识别能力,为下一代CAR-T、TCR-mimic 或双特异抗体开发提供了可拓展的基础框架。


2

Johansen等:《De novo-designed pMHC binders facilitate T cell–mediated cytotoxicity toward cancer cells》


图片

在 Liu 等人建立了pMHC特异性识别蛋白设计的通用框架之后,Johansen 等人则进一步将这类设计模块推进到细胞毒性免疫效应的功能终点,构建了一个从in silico设计到原代T细胞介导杀伤的完整流程。


相较于 Liu 等人更侧重于 binder 的结构与特异性基础,Johansen 的工作重点在于——如何筛选出真正具有功能活性的设计分子,并将其转化为可用的CAR模块用于肿瘤杀伤


2.1

从目标定义到筛选准则,构建功能导向的

设计体系

图1是整个研究的策略入口。目标是设计针对肿瘤抗原 NY-ESO-1(SLLMWITQC)–HLA-A*02:01 的小型结合蛋白(minibinder, miBd),通过RFdiffusion生成骨架结构,ProteinMPNN优化序列,最后由AlphaFold2进行界面结构预测与排序。

图片


在这一流程中,Johansen 引入了一个关键性增强步骤:引导设计向目标肽的关键外露位点集中识别能力(图1A标注的L3、M4、W5、T7),并通过 AlphaFold2 对多个点突变肽模型进行结合预测(图1B)。换句话说,不仅看“是否能结合目标”,还看“是否不会结合类似但错误的肽”。


图片


此外,研究者还引入分子动力学模拟作为进一步筛选指标。图1E展示通过分析静电能、范德华能波动与界面B因子等参数,挑选出在构象稳定性和结合能量层面都最优的设计——NY1-B04。这种多维度筛选策略在设计上强调功能可能性,而非单纯结构契合。


图片

2.2

从筛选到验证,将设计转化为CAR模块功能单元


设计的可靠性最终要落实为功能表达。图2展开了一整套从binder筛选到CAR表达的流程。


图2A 概述流程:将设计miBd克隆入CD28–CD3ζ信号域的CAR结构,表达在CD3敲除的Jurkat细胞上,检测其对pMHC四聚体的结合能力。


图片


图2B-C 是功能筛选数据,从44个设计中识别出唯一显著富集的binder——NY1-B04。


图片

图2D 明确显示 NY1-B04 在Jurkat细胞上能高效结合NY-ESO-1/HLA-A*02:01 四聚体,而对未转导或其他设计无效。图2E 使用生物层干涉技术(BLI)测得其与pMHC的亲和力为 6.9 nM,已达高亲和结合水平。

图片


图2F 更为关键,使用cryo-EM测定 NY1-B04–pMHC复合物结构(3.8Å),确认其与AF2模型中预测的结合模式高度一致,尤其是对肽段W5和T7侧链的封闭型识别结构,强调了其通过结构驱动构象选择的特异性基础


这一系列数据奠定了 NY1-B04 的设计成功,并为后续功能验证奠定坚实结构依据。


2.3

验证识别特异性——从功能响应到脱靶评估

在成功设计出 NY1-B04 minibinder 并验证其结构精度与结合亲和力之后,Johansen 等进一步在原代T细胞系统中开展功能测试,并展开对该设计分子的识别谱和脱靶风险系统性评估。


图3A 展示了整个IMPAC-T(Immune-mimetic pMHC Antigen Cell Targeting)系统的结构组成:NY1-B04 被嵌入至 CD28-CD3ζ 构架,构成一个功能性CAR表达于人T细胞中。


图3C 则展示实验实景图:将这种CAR-T细胞与表达NY-ESO-1:HLA-A*02:01的A375黑色素瘤细胞共培养。可以观察到,仅在NY1-B04 CAR-T存在的条件下,A375细胞几乎完全被清除,而未转导(UTD)组则未受影响。


图片


这一功能结果在图3D中以定量方式呈现:即便在较低效靶比(0.5:1)条件下,NY1-B04 CAR-T 依然显著抑制肿瘤细胞扩增,表明其具备真实的免疫杀伤潜力。


为了进一步确认 NY1-B04 的识别靶点是否集中、是否具有脱靶风险,作者构建了一系列肽突变体(单点/双点突变)并用双四聚体染色法检测结合能力:

• 图3E 对比3种肽(左为负控双突变,中为WT,右为点突变SLLEHITQC)在四聚体结合信号上差异显著,说明NY1-B04依赖肽序列细节识别;

• 图3F 展示了双突变和单突变肽的gMFI(四聚体结合强度),再次验证了突变对识别强烈影响;

• 图3G-H 展示在特定肽位点(Position 2 和 6)引入不同氨基酸(Ala/Gly/Arg)时,结合能力的变化趋势:实验证据与in silico建模(图3I)高度一致,说明该设计具有良好结构-功能一致性。

图片

这一系列结果说明 NY1-B04 所驱动的T细胞识别具备高特异性,能区分细微的肽序列差异,并与建模预测呈现良好对应性。


2.4

平台可扩展性验证——识别Neoantigen

新设计任务

如果说图3强调的是NY1-B04本身的功能与安全性,那么图4则将这套方法推广到不具备结构模板的新抗原识别任务


图4A 概述了流程:团队选取了黑色素瘤来源的新抗原 RVTDESILSY(呈递于 HLA-A*01:01),通过 AlphaFold2 对其pMHC结构进行建模,并以此为基础开展binder设计。


图4B 展示功能筛选数据:未转导细胞几乎无结合信号(左图),对照TCR显示高结合能力(中图),而设计binder库(右图)中也筛选出高信号个体(如SILSY1-B11、G05)


图片


图4C 为库中各binder的富集程度LogFC,G05和B11两个克隆显著富集,进入后续验证。

图片


图4D 展示了这两个binder与其他阴性对照(如A04、D12)在四聚体结合实验中的具体表现:G05可达到与TCR接近的结合信号(~90%双阳性细胞),B11中等水平,其他无效。


这说明该平台不仅能在结构信息充分的pMHC上设计出高特异性binder,也能在仅有结构预测模型的neoantigen条件下筛选出功能性binder,具备极强的适应性。


2.5

小结

如果说 Liu 等人工作的重点是“我们能否用AI创造出结构和功能都精准的pMHC结合蛋白”,那么 Johansen 等的回答是“这些设计是否能真正驱动功能,杀死肿瘤细胞”。前者建立了结构生物学的可控性,后者则将这些成果推进到真正具备免疫杀伤能力的临床可能性层面


Johansen 的方法论更关注功能筛选的效率与准确性,引入in silico交叉反应性评估和MD能量评价,使其binder设计更贴近临床安全性与可转化性要求。其成果也为后续更系统的临床级靶点开发,提供了可靠流程模板。


3

HouseHolder等:《De novo design and structure of a peptide–centric TCR mimic binding module》


下面我们进入第三篇:Householder 等,2025年发表在 Science 的文章。


图片


这篇文章是三篇工作中最具“结构与工程耦合深度”的一篇,目标是:构建模块化的TCR模拟蛋白(TCRm),并以晶体结构解析支持其精密的肽识别能力。


与 Liu 和 Johansen 的工作相比,Householder 更加强调:

• 对TCR结合构象的精确复刻,而不仅是“绕过MHC识别肽”;

• 建立一个模块化骨架,可以通过简单替换界面残基来切换目标肽;

• 用结构和功能实验验证这种模块化是否“可控且有效”。


3.1

设计目标与骨架构建逻辑——“让人工蛋白

模仿TCR的结合模式”

文章首先指出,TCR的识别方式高度可控,倾斜地结合于pMHC复合物表面,使肽段中心(特别是P4–P6)成为识别核心。而目前人工设计的pMHC binder大多是“悬停式”或“俯冲式”结合方式,未能保留TCR特有的斜向界面拓扑


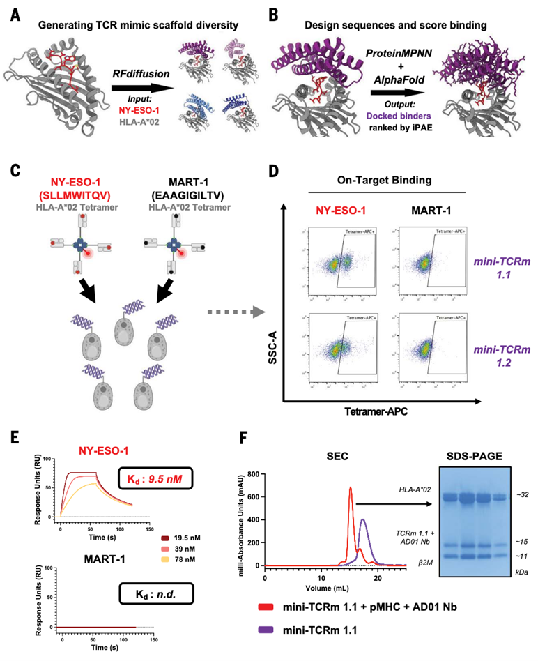
图1描述的是这项工作的起点:如何从头设计一个结构和功能上都类似TCR的人工蛋白模块。


• 图1A–B 展示了设计流程。以特定pMHC复合物(如NY-ESO-1/HLA-A*02:01)为输入,使用 RFdiffusion 生成多样的蛋白骨架,再用 ProteinMPNN 设计序列,最后通过 AlphaFold 预测其结构与目标对接情况。绑定能打分使用的是 iPAE(interface predicted alignment error)作为指标。

• 图1C–D 展示了功能验证结果:设计出的 mini-TCRm 1.1 能够专一性结合 NY-ESO-1/HLA-A*02:01 四聚体,而对 MART-1 复合物无明显结合;而 mini-TCRm 1.2 则对 MART-1 有亲和力。

• 图1E SPR测得 mini-TCRm 1.1 与 NY-ESO-1/HLA-A*02:01 结合的解离常数 K_d = 9.5 nM,为高亲和力水平。对 MART-1 无结合,进一步确认其特异性。

 图1F 显示设计蛋白和pMHC复合物形成稳定二聚体,并经 SEC 与 SDS-PAGE 验证其纯度和复合状态。

图片

这部分完成了“从头构建、结构预测、体外结合验证”的起步验证,证明设计蛋白具备目标亲和性,并能选择性识别指定pMHC


3.2

结构机制解析——mini-TCR mimic如何

精确识别肽段

图2深入解析了mini-TCRm 1.1 与 NY-ESO-1/HLA-A*02:01 复合物的晶体结构,解释其识别精度从何而来。


• 图2A–B 展示整体结构:mini-TCRm(紫色)沿着TCR经典方向斜向俯视pMHC(HLA-A*02:01为蓝,NY-ESO-1肽为黄色),与TCR类似,主要嵌入肽段中央区域(L3–W5–T7)


  
图片


• 图2C–D 展示mini-TCRm从“俯视/底视”的空间插入路径,并放大显示“Met4–Trp5突起”bulge被精准识别嵌入了由mini-TCRm表面构建的口袋中。


图片


• 图2E–F 分别展示mini-TCRm与肽(左)和与MHC(右)的氢键网络。重要的是:与MHC的接触极其有限,说明识别几乎完全源于肽段构象。


图片


这部分明确了该蛋白识别“来源于肽”的设计原则,也解释了为何它能在不接触MHC主链的前提下仍具备高特异性与高亲和力。


3.3

结构对比——mini-TCRm比抗体和TCR

更紧凑,更肽集中

图3将mini-TCRm与已知的TCR(1G4)和抗体Fab(3M4E5)进行并列对比,强调其几何尺寸小识别范围集中的特征。


 图3A 展示三者在pMHC上的结合方式。mini-TCRm尺寸最小(25×33Å),TCR和Fab体积大且位点分散。说明mini-TCRm更适合嵌入狭小空间,如细胞间界面。

图片


 图3B–C 展示三者对W5/M4这两个关键肽残基的识别表面:mini-TCRm几乎“封口”式包覆,TCR较为宽松,Fab最为分散。


图片


• 与之对应的亲和力也显著不同:mini-TCRm对NY-ESO-1 K_d = 9.5 nM,Fab为 47 nM,TCR为微摩尔级。


3.4

 特异性、脱靶与功能验证——从筛查

到原代T细胞激活

图4将工作推进至功能评估层面,包括识别谱、脱靶风险与细胞功能读出。


• 图4A 是肽突变扫描(alanine scan):对NY-ESO-1肽不同位点点突变,结果表明L3、M4、W5、T7 是关键识别位点(突变后信号下降)

图片


• 图4B–D 是潜在脱靶肽预测与实验验证:

○ ProteinMPNN 和 AlphaFold2 分析筛选出高风险候选;

○T2细胞加载后发现其中两个(off-target 3、5)可被mini-TCRm识别(图4D);

○Jurkat-T细胞共培养显示这两个脱靶肽会引发NFAT激活(图4E);


图片

• 图4F–I 展示mini-TCRm在T细胞engager(TCE)与CAR格式中的功能表现:

○ 图4F–G 为 TCE系统下诱导CD8⁺ T细胞表达CD69、IFNγ、GzB;

○ 图4H–I 为CAR格式诱导原代T细胞活化,结果显示 mini-TCRm 1.1 > mini-TCRm 1.2,特异性更高。


这部分强调:结构上的特异性确实可转化为功能特异性,但潜在脱靶仍需系统排查。


相较于 Liu 和 Johansen 更侧重通用性平台和杀伤功能,Householder 这项工作以结构精准控制为核心,展示了人工蛋白设计在模仿天然识别机制方面所能达到的精度上限,并提供了一套“模块化、紧凑型、高特异性”的工程模板。


4

讨论

4.1

这不是抗体设计的“平移”,是对T细胞

识别本质的结构重构

这些工作最大的价值在于,它们主动放弃了抗体那种大而泛的识别模式,而回归TCR对于肽-构象识别的几何精准性。

• Liu 和 Johansen 展示了如何用生成模型设计出低B因子高亲和、结合角度可控的肽MHC binder;

• Householder 更进一步:不仅在功能上模仿TCR,还在结构尺寸、结合角度、核心残基覆盖方式上完成了“精度复刻”。


这是对免疫识别结构逻辑的“深度共情”式模仿,不再仅靠“预测结构能不能黏上”,而是重建TCR识别那种“滑入特定凹槽,只咬住一块骨头”的方式。


点评:人工智能蛋白设计的成熟标志不是能设计出“能结合”的蛋白,而是能复现“识别机制本身”。这三篇工作正是一次从‘结合’向‘识别’的飞跃。


4.2

验证手段全面,首次实现“设计—结构

—功能—安全”的闭环

这三篇工作展示了目前AI蛋白设计界最完整的验证逻辑闭环,特别值得称道:


• 结构层面:至少两篇文章(Liu、Householder)实现了设计—预测—晶体结构的精确比对(RMSD < 1Å)

• 功能层面:Johansen 将设计蛋白放入CAR系统进行原代T细胞杀瘤,完成从设计到免疫功能的“闭环验证”;

• 安全性层面:三篇均做了肽突变、脱靶扫描、ProteinMPNN打分、AlphaFold结合预测等系统性评估;

 泛化能力:Johansen 尝试neoantigen,Householder 实现模块化适配多个靶点,展示平台潜力。


这远比此前设计“偶尔能结合”的工作要严谨和工程导向。


点评:验证不是为了“给结果找证明”,而是为了给设计找“可控空间”。这些工作做到了结构、功能、脱靶风险三者同时受控。


4.3

方法路径不同,却共同彰显生成模型

的“结构优先主义”

虽然三篇文章使用的AI工具略有差异(Liu 和 Johansen 使用RFdiffusion + AlphaFold2,Householder还强化模块构建),但思路高度一致:


结构先行,能量辅助,功能筛选,特异性结构化


这几乎是当前AI蛋白设计的“公理化范式”:

1.把结合界面或目标肽当作条件,构造接触限制;

2.用生成模型(如RFdiffusion)在结构层面生成多样骨架;

3.用能量打分或交联设计过滤稳定体;

4.再用AlphaFold2预测验证结构可信度;

5.最后接上功能验证,结构-功能耦合。


点评:这些文章是“结构驱动的智能蛋白设计范式”首次在免疫识别领域获得完整应用的典范,具有方法论上的历史意义。


4.4

挑战仍在,特别是针对MHC多态性与

肽构象动态

尽管这些工作令人兴奋,但仍面临一些重要挑战:


1.MHC多态性问题尚未解决:设计大多集中于 HLA-A*02:01,面对数千种MHC等位基因的适配问题仍属空白;

2.肽构象的不确定性:pMHC中的肽常存在微小但功能关键的构象差异,尤其在neoantigen场景。依赖AlphaFold2等预测方法是否足够准确,还需更多结构解;

3.脱靶预测仍不完备:现有方法(MPNN评分、AF2结构预测)虽已很强,但在临床安全性需求下仍需更保守策略;

4.表达、免疫原性、稳定性等药理属性尚未系统评估。


点评:从“能识别”到“能用”还有距离,工程和免疫学的深度融合仍是下一阶段的重点。


4.5

最后总结:这是一次标志性集体跃迁,

为“识别型蛋白设计”打开新篇章

三篇文章标志着AI蛋白设计从“结构问题”走向“识别问题”,将过去抗体、TCR系统难以调控的结合界面精度问题,转化为可工程、可调节、可泛化的设计问题。这种结构优先 + 功能验证 + 平台思维的融合,开启了识别型蛋白设计的新时代


它不仅对免疫治疗有巨大意义,也将在病毒中和、个体化疫苗、AI引导免疫识别机制研究等方向带来广泛影响。


5年内,这类“从头构建pMHC识别系统”的平台将成为个体化免疫工程的重要支撑。



原文链接 

https://www.science.org/doi/10.1126/science.adv3813

https://www.science.org/doi/10.1126/science.adv0185

https://www.science.org/doi/10.1126/science.adv0422