可卡因成瘾是一项全球性的公共卫生挑战。其成瘾性来源于,可卡因会抑制多巴胺再摄取转运体(DAT)来增强大脑的多巴胺信号,从而形成一个驱动个体持续寻求该药物的病理性奖赏循环。可卡因成瘾传统疗法因普遍影响多巴胺系统而存在固有局限:通过干扰基础多巴胺信号程会对学习、运动、注意力和清醒产生不利影响。近年来,基因治疗与化学遗传学技术的兴起,为开发药物成瘾的精准干预方案提供了新可能。
2025年8月27日,霍华德休斯医学研究所Scott M. Sternson团队和美国国家药物滥用研究所Michael Michaelides在Nature上发表了题为“Cocaine chemogenetics blunts drug-seeking by synthetic physiology”的研究文章。该研究通过化学遗传学方法来抑制可卡因成瘾,开发出了两种可卡因激活的离子通道,并基于该通道在关键神经环路中植入可卡因成瘾的对抗性信号,直接打破可卡因渴求行为的正反馈循环。该研究为成瘾研究提供了新的视角和工具,具有重要的科学意义和应用前景。

外侧缰核(LHb)作为大脑关键的“抗奖赏中枢”,它的核心功能是对抗过度兴奋:在正常奖赏过后,LHb的激活有助于让多巴胺水平回落到基线,防止奖赏信号过度持续,从而保持我们对奖赏的敏感度。LHb通过激活前脑内侧束核(RMTg)和腹侧被盖区(VTA)的GABA神经元来抑制VTA的多巴胺神经元(图1)。在体内LHb通常受到可卡因的抑制,部分原因是多巴胺的升高作用于LHb神经元中的多巴胺2型受体导致LHb的抑制,从而促进了可卡因的自我给药。
通俗来讲,正常的生理状态下,LHb(刹车)会适度地抑制着VTA(油门),让我们的奖赏系统处于平衡状态。但吸食可卡因后,可卡因会让LHb(刹车)失灵。刹车被解除后,油门(VTA)就会失去控制地活跃起来,多巴胺大量堆积,产生强烈的快感,从而促进可卡因自我给药。基于此,研究团队尝试开发一种选择性的可卡因的门控通道,从而激活LHb或抑制VTA,以拮抗可卡因的自然生理效果(图1)。

图1.多巴胺(DA)升高对LHb的抑制
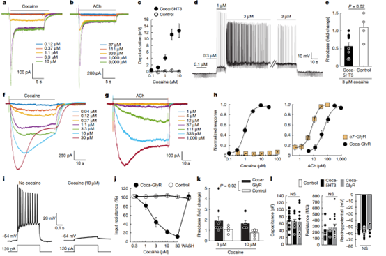
首先,研究团队使用蛋白质工程技术创建了选择性对可卡因敏感的离子通道。通过将α7烟碱型乙酰胆碱受体(α7nAChR)的配体结合域(LBD)与5-羟色胺受体(5-HT3)或甘氨酸受体(GlyR)的离子通道结构域(IPD)拼接,设计了两种类型的可卡因门控通道,兴奋性通道coca-5HT3和抑制性通道coca-GlyR。
为了进一步提高可卡因的效力并降低乙酰胆碱(ACh)的效力,研究团队在LBD中进行了氨基酸突变(L141G/G175K/Y210F/Y217F),团队成功将α7 nAChR改造为可被可卡因激活的离子通道。实验结果表明,最终构建的coca-5HT3通道对可卡因表现出高度选择性(EC50 ≈ 1.5 µM),其效价相较于内源性激动剂乙酰胆碱(EC50 超过 200 μM)高出百倍以上(图2),实现了可卡因的高选择性。

图2. 选择性可卡因门控离子通道
为了测试通道激活功能,研究团队首先进行了细胞实验。在HEK293细胞中进行全细胞电压钳记录,验证了coca-5HT3和coca-GlyR通道的可卡因激活特性。其中兴奋性通道coca-5HT3可被可卡因激活,进而引起神经元去极化并触发动作电位;而抑制性通道coca-GlyR被激活后则会抑制神经元活动(图3)。

图3. 兴奋性和抑制性可卡因门控离子通道的功能特性
随后,研究团队尝试通过兴奋性可卡因门控通道激活LHb,使得“奖赏刹车”恢复功能。研究团通过AAV注射,在大鼠LHb特异性表达激活性通道coca-5HT3,以大鼠可卡因静脉自我给药实验研究其干预成瘾的效果。研究发现,在低剂量可卡因条件下,表达可卡因门控通道的大鼠显著减少了可卡因自我给药行为,而其食物寻求行为不受影响(图4)。另一方面,在VTA多巴胺神经元中表达抑制性可卡因门控通道coca-GlyR,同样能有效抑制NAc多巴胺升高及可卡因寻药行为。

图4. LHb神经元中的可卡因化学遗传学抑制可卡因渴求
此外,研究团队进行了成像实验,使用正电子发射断层扫描(PET)和纤维光度测量技术,直观测量可卡因诱导的多巴胺释放变化。结果显示,可卡因显著降低了对照组大鼠伏隔核和背侧纹状体的示踪剂结合,提示多巴胺释放增加,而coca-5HT3表达组的这一效应则被显著抑制(图5),意味着由可卡因引起的正反馈循环被阻断。光纤测量进一步证实,对照组大鼠在可卡因注射后出现GRABDA信号的显著升高,而实验组则基本阻断了该反应。

图5. LHb神经元中的coca-5HT3抑制可卡因诱导的细胞外多巴胺增加
总结来说,本文展示了通过化学遗传学方法干扰可卡因成瘾的新途径,通过在LHb中表达可卡因门控通道,可以特异性地减少可卡因诱导的多巴胺增多,从而抑制可卡因寻求行为,并规避了传统治疗的副作用。这种方法为基因治疗可卡因成瘾提供了可能,并为未来开发针对其他成瘾性药物的化学遗传学治疗方法提供了新思路。