2026.1.05~2026.1.11
CNS刊登文章
01
Nature
2026/1/07
1.“RNA-triggered Cas12a3 cleaves tRNA tails to execute bacterial immunity”

在生命的所有领域中,转运 RNA(tRNA)介导了遗传信息从信使 RNA(mRNA)到蛋白质的转移。由于 tRNA 的耗竭会抑制翻译过程,从而抑制病毒复制,tRNA 长期以来一直是先天免疫的重要靶点,并且这一点正日益受到关注。
来自德国亥姆霍兹研究所的Chase L. Beisel以及亥姆霍兹感染研究中心的Dirk W. Heinz和美国犹他州立大学Ryan N. Jackson合作发现了一类来源于细菌 V 型 CRISPR–Cas 适应性免疫系统的 Cas12a3 效应核酸酶,它们在识别靶 RNA 后优先切割 tRNA。Cas12a3 的同源蛋白属于此前未被报道的两类核酸酶分支之一,这些分支表现出由 RNA 介导的非靶 RNA 切割活性,并且在系统发育上与所有已知的 V 型 CRISPR 系统均不同。
通过细胞水平实验、生化实验以及直接 RNA 测序,研究者证明:当 CRISPR RNA 识别到互补的靶 RNA 后,会触发 Cas12a3 切割多种 tRNA 保守的 5′-CCA-3′ 末端,从而引发生长停滞并实现抗噬菌体防御。冷冻电镜结构进一步揭示了一种独特的 tRNA 装载结构域,该结构域将 tRNA 的末端精确定位到该核酸酶的 RuvC 活性位点中。通过设计模拟 tRNA 受体茎和末端的合成报告分子,研究拓展了现有基于 CRISPR 的诊断技术在多重 RNA 检测方面的能力。总体而言,这些发现揭示了 tRNA 广泛失活这一此前未被认识的 CRISPR 免疫策略,并拓宽了现有 CRISPR 工具箱的应用空间。
2026/1/07
2.“Systematic analyses of lipid mobilization by human lipid transfer proteins”

脂质转运蛋白(lipid transfer proteins,LTPs)维持细胞器膜中高度特化的脂质组成。在人类中,许多 LTP 与疾病发生密切相关,但对于其中大多数蛋白而言,其具体转运的脂质货物以及促进转运的辅助脂质仍然未知。
来自日内瓦大学Anne-Claude Gavin团队结合了生化、脂质组学和计算方法,对 LTP–脂质复合物进行了系统性表征,并测量了 LTP 功能获得性变化对细胞脂质组的影响。研究者在所分析的约一百种 LTP 中,有接近一半鉴定到了其结合的脂质,既验证了已知的配体,也在绝大多数 LTP 家族中发现了新的配体。LTP 功能增强会影响细胞内其已知及新鉴定脂质配体的丰度,表明这两类配体在功能上具有相当的重要性。通过结构生物信息学分析,研究者刻画了决定脂质选择性的机制,发现这种选择性既取决于脂质头基,也取决于脂酰链特征。研究者进一步阐明了 LTP 动员其配体的一些基本原理:LTP 通常能够与多类脂质相互作用,并表现出广泛但具有选择性的偏好,不仅针对特定的头基,还偏好于脂酰链较短、且仅含有一到两个不饱和键的脂质分子,这提示只有部分脂质亚种能够被高效动员。所获得的数据集为在不同细胞类型和生理或病理状态(例如与疾病相关的状态)下开展进一步分析提供了重要资源。
02
Science
2026/1/08
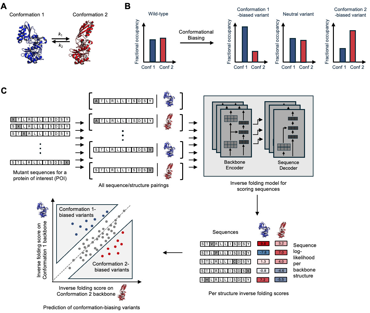
1.“Computational design of conformation-biasing mutations to alter protein functions”

构象偏置(conformational biasing,CB)是一种快速且流程简化的计算方法,它利用逆折叠模型的对比式打分来预测在特定构象状态上具有偏向性的蛋白质突变体。
来自美国斯坦福大学的Alice Y. Ting团队在七个不同类型的数据集中成功验证了 CB 方法,鉴定出了多种蛋白的突变体,包括 K-Ras、SARS-CoV-2 刺突蛋白、β2 肾上腺素能受体以及 Src 激酶,这些变体在构象特异性功能上得到提升,例如增强的结合能力或酶活性。将 CB 应用于硫辛酸连接酶(lipoic acid ligase,LplA)时,研究者揭示了一种此前未知的、调控其底物广谱活性的机制。偏向于“开放”构象状态的变体表现出更强的底物广谱性,而偏向于“闭合”构象的突变体则更加选择性,从而提升了 LplA 在活细胞中进行荧光基团位点特异性蛋白标记的应用价值。CB 方法兼具速度快和实现简单的优势,使其成为一种用于工程化调控蛋白动力学的通用工具,在基础研究、生物技术和医学领域具有广泛的应用前景。
2026/1/08
2. “The molecular basis of the binding and specific activation of rhizobial NodD by flavonoids”

豆科植物与根瘤菌之间的高度特异性共生关系依赖于一种精细的化学对话。植物分泌的类黄酮可激活细菌转录因子 NodD,从而触发结瘤因子(Nod factors)的合成,而这些结瘤因子随后被植物识别。
来自中国科学院的Jeremy D. Murray和张余团队合作对豌豆(Pisum sativum)共生菌 Rhizobium leguminosarum 的 NodD 蛋白进行的结构研究揭示了两个对其被类黄酮激活至关重要的结合口袋。将其与 Medicago truncatula(截形苜蓿)共生菌 Sinorhizobium medicae 的 NodD1 进行比较研究发现,这种宿主特异性由结合口袋的形状以及若干特定氨基酸所决定。进一步构建的嵌合型 NodD 蛋白——在 R. leguminosarum NodD 的骨架中引入 S. medicae NodD1 的类黄酮识别残基——即可在 S. medicae nodD1 突变株背景下,恢复其在 M. truncatula 中的固氮能力。这一结果明确证实了类黄酮识别在决定根瘤菌宿主范围中的关键作用。
2026/1/08
3.“Deep contrastive learning enables genome-wide virtual screening”

近年来,蛋白质结构预测领域的突破为全基因组尺度的药物发现开辟了全新的途径。然而,现有的虚拟筛选方法在计算开销上仍然难以承受。
来自清华智能产业研究院(AIR)兰艳艳,生命学院张伟、闫创业以及化学系刘磊团队合作提出了 DrugCLIP,一种基于对比学习的框架,可实现超高速且高精度的虚拟筛选,其速度相较于传统分子对接最高可提升达一千万倍,并在多项 in silico 基准测试中持续优于多种现有方法。在湿实验验证中,DrugCLIP 在去甲肾上腺素转运体上的命中率达到 15%,并成功解析了其中两种抑制剂与靶蛋白形成复合物的结构。对于甲状腺激素受体相互作用蛋白 12(THRINT12)这一缺乏配体结合结构且尚无已知小分子配体的靶点,DrugCLIP 仅依赖 AlphaFold2 预测结构即可实现 17.5% 的命中率。此外,研究者发布了 GenomeScreenDB——一个开放获取的数据库,提供了约 1 万个人类蛋白与 5 亿种化合物之间的预计算筛选结果,率先在后 AlphaFold 时代提出并实践了一种全新的药物发现范式。
03
Cell
2026/1/08
“Structure of the lysosomal KICSTOR-GATOR1-SAMTOR nutrient-sensing supercomplex”
溶酶体KICSTOR-GATOR1-SAMTOR营养感应超复合体的结构

异源二聚体 Rag GTP 酶处于结合鸟苷三磷酸(GTP)的状态时,作为一种分子开关,在溶酶体上感知氨基酸水平变化并调控雷帕霉素机制靶蛋白复合物 1(mTORC1)的激活。在低氨基酸条件下,Rag 的 GTP 酶激活蛋白(GAP)——GATOR1 促进 RagA 的 GTP 水解,从而抑制 mTORC1 的激活。KICSTOR 通过尚未明确的机制在溶酶体上招募并调控 GATOR1。
来自澳大利亚莫纳什大学的Michelle L. Halls,Andrew M. Ellisdon以及Yong-Gang Chang团队合作解析了 KICSTOR–GATOR1 复合物的结构,揭示其形成了一个引人注目的、约 60 nm 长的新月形装配体。GATOR1 通过一个广泛的相互作用界面锚定于 KICSTOR 上,而破坏这一相互作用的突变会损害 mTORC1 的调控功能。S-腺苷甲硫氨酸(SAM)传感蛋白 SAMTOR 以一种与代谢物结合不相容的方式与 KICSTOR 结合,从而为通过 SAMTOR–KICSTOR 关联介导的蛋氨酸感知机制提供了结构层面的解释。研究者进一步发现,KICSTOR 与 GATOR1 形成了一个二聚的超复合体。该装配体将 GATOR1 限制在一种特定取向上,使其更有利于与 Rag GTP 酶以低亲和力的活性 GAP 模式结合,同时在空间上限制了其以高亲和力抑制模式结合的可能性。这一结果与“活性溶酶体 GATOR1 对接复合物”的模型高度一致。
2026.1.05~2026.1.11
子刊刊登文章
01
Cell Research
1.09
02
Molecular Cell
1.07
1.“CASTOR1 and CASTOR2 respond to different arginine levels to regulate mTORC1 activity”
1.08
2.“Capsid restructuring activates semi-conservative dsRNA transcription in cystovirus ɸ6”
03
Nature Structural & Molecular Biology
本周无
04
Nature Communications
1.05
1.“A disulfide redox switch mechanism regulates glycoside hydrolase function”
1.06
1.07
3.“DNA actively regulates the “safety-belt” dynamics of condensin during loop extrusion”
1.08
4.“Structural basis for the subtype-selectivity of KCa2.2 channel activators”
1.08
5.“Noncanonical calcium-independent TRPM4 activation governs intestinal fluid homeostasis”
1.08
6.“Molecular mechanism of exchange coupling in CLC chloride/proton antiporters”
1.09
1.10
8.“Improved protein binder design using β-pairing targeted RFdiffusion”
1.10
1.10
10.“EPOP restricts PRC2.1 targeting to chromatin by directly modulating enzyme complex dimerization”
1.10
05
Science Advances
1.07